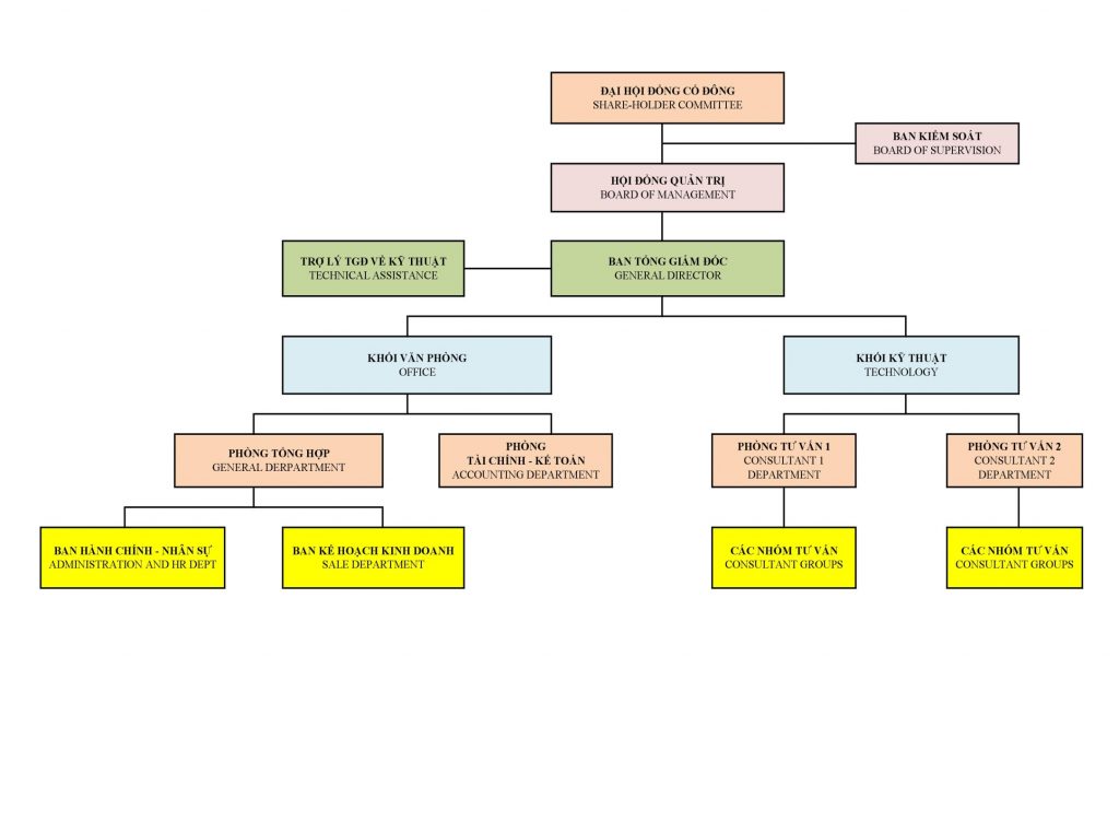
Với tổng nhân sự gần 72 người, được phân bố ở 4 phòng ban: Phòng Tổng Hợp, Phòng Tài chính – kế toán; Phòng Tư Vấn 1 và Phòng Tư vấn 2, được tổ chức với bộ máy hoạt động như sau:

MỘT SỐ THÔNG TIN VỀ TỔ CHỨC NHÂN SỰ:
| STT | NHÂN SỰ | SỐ LƯỢNG | % |
| 1 | THẠC SĨ | 4 | 5.5% |
| 2 | KỸ SƯ/ CỬ NHÂN | 65 | 90.2% |
| 3 | KHÁC | 3 | 4.2% |
| TỔNG | 72 | 100% |
NĂNG LỰC CÁ NHÂN
| STT | CHỨNG CHỈ | HẠNG | SỐ LƯỢNG |
| 1 | Quản Lý Dự Án | HẠNG I | 10 |
| 2 | Giám Sát Công tác Xây dựng Công Trình Công Nghiệp – Dân Dụng Và Hạ Tầng Kỹ Thuật | HẠNG I | 26 |
| 3 | Giám Sát Công Tác Lặp Đặt Thiết Bị | HẠNG I | 11 |
| 4 | Thiết Kế Kết Cấu Công Trình Dân Dụng – Công Nghiệp Và Hệ Thống Điện | HẠNG I | 11 |
| 5 | Kiểm Định Chất Lượng Công Trình | HẠNG I | 8 |
| 6 | Giám Sát Phòng Cháy Chữa Cháy | 3 |


CÓ THỂ BẠN QUAN TÂM
ĐẠI HỘI ĐỒNG CỔ ĐÔNG NĂM 2022
Khởi công dự án Nhà xưởng và Nhà Kho KCN Hố Nai
TUYỂN DỤNG NHÂN SỰ
Lễ khởi công dự án Khu nhà ở Phường Long Trường (Khu phức hợp MT EastMark City)
Bệnh viện dã chiến – Trung tâm hồi sức tích cực người bệnh Covid 19 tại Huyện Bình Chánh và Quận 7, TP. HCM
Lễ cất nóc dự án Khu nhà ở Minh Thông
Báo cáo chuyên đề tại câu lạc bộ SEEF (SCQC)
Báo cáo tại Hội nghị Mạng kiểm định phía Nam